Задание 985 - ГДЗ Геометрия 7-9 класс. Атанасян. Учебник

Старая и новая редакции

Вернуться к содержанию учебника

982 983 984 985 986 987 988

Вопрос

Выберите год учебника

№985 учебника 2013-2022 (стр. 244):

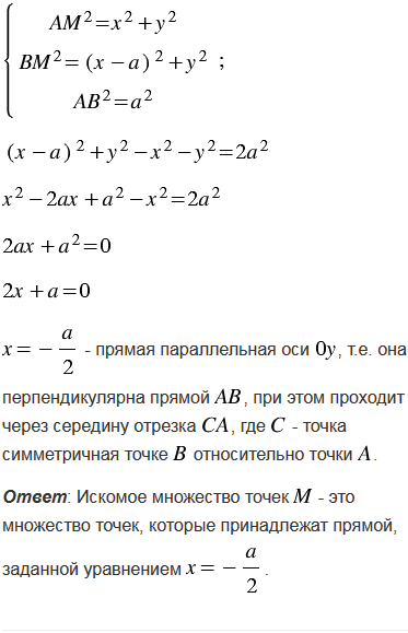
Даны две точки А и В. Найдите множество всех точек М, для каждой из которых ВМ2 - АМ2 = 2АВ2.


№985 учебника 2023-2024 (стр. 243):

Докажите, что средняя линия трапеции проходит через середины диагоналей.

Подсказка

№985 учебника 2013-2022 (стр. 244):

Вспомните:

  1. Что такое прямая.
  2. Какие прямые называются перпендикулярными.
  3. Что такое система координат.
  4. Как определить координаты точки.
  5. Что называется уравнением линии.
  6. Какой вид имеет уравнение прямой.

№985 учебника 2023-2024 (стр. 243):

Вспомните:

  1. Что такое трапеция.
  2. Что такое диагональ.
  3. Что такое средняя линия трапеции.
  4. Что такое треугольник.
  5. Что такое средняя линия треугольника.

Ответ

№985 учебника 2013-2022 (стр. 244):


№985 учебника 2023-2024 (стр. 243):


Вернуться к содержанию учебника