Задание 20. Вопросы для повторения к главе X - ГДЗ Геометрия 7-9 класс. Атанасян. Учебник

Старая и новая редакции

Вернуться к содержанию учебника

Вопросы для повторения к главе X. Страница 244, 245

17 18 19 20 21 22 23

Вопрос

Выберите год учебника

№20 учебника 2013-2022 (стр. 245):

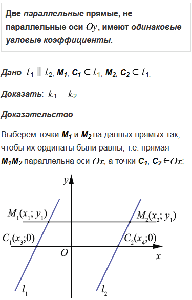
Докажите, что две параллельные прямые, не параллельные оси , имеют одинаковые угловые коэффициенты; если две прямые имеют одинаковые угловые коэффициенты, то эти прямые параллельны.


№20 учебника 2023-2024 (стр. 244):

Сформулируйте и докажите теорему о средней линии трапеции?

Подсказка

№20 учебника 2013-2022 (стр. 245):

Вспомните:

  1. Что такое прямоугольная система координат.
  2. Какие прямые называются параллельными.
  3. Какой четырехугольник называется параллелограммом, его свойства.
  4. Какие треугольники называются равными.
  5. Признаки равенства прямоугольных треугольников.

№20 учебника 2023-2024 (стр. 244):

Вспомните:

  1. Какой четырехугольник называется трапецией.
  2. Что такое средняя линия трапеции.
  3. Какие прямые называются параллельными.
  4. Правило многоугольника.
  5. Какая точка называется серединой отрезка.
  6. Что такое вектор, длина вектора.
  7. Какие векторы называются сонаправленными.

Ответ

№20 учебника 2013-2022 (стр. 245):


№20 учебника 2023-2024 (стр. 244):


Вернуться к содержанию учебника