Задание 13. Вопросы для повторения к главе XIII - ГДЗ Геометрия 7-9 класс. Атанасян. Учебник

Старая и новая редакции

Вернуться к содержанию учебника

Вопросы для повторения к главе XIII. Страница 297, 310

10 11 12 13 14 15 16

Вопрос

Выберите год учебника

№13 учебника 2013-2022 (стр. 297):

Верно ли утверждение, что при движении любая фигура отображается на равную ей фигуру?


№13 учебника 2023-2024 (стр. 310):

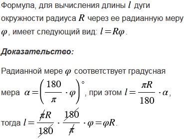
Выведите формулу для вычисления длины дуги окружности, используя её радианную меру.

Подсказка

№13 учебника 2013-2022 (стр. 297):

Вспомните:

  1. Что такое движение.
  2. Какие фигуры называются равными.
  3. Что такое наложение.

№13 учебника 2023-2024 (стр. 310):

Вспомните, формулу для вычисления длины дуги окружности, используя её радианную меру.

Ответ

№13 учебника 2013-2022 (стр. 297):


№13 учебника 2023-2024 (стр. 310):


Вернуться к содержанию учебника